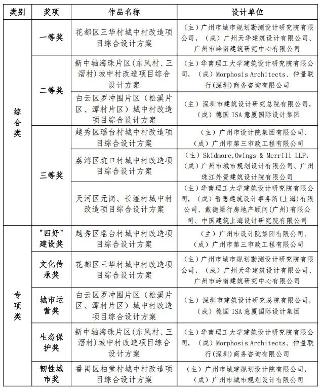
近日,广州市城中村改造综合设计方案竞赛(以下简称“设计竞赛”)评选结果出炉。设计竞赛由市住房城乡建设局主办、市城市更新协会协办,吸引60多家国际国内知名设计单位参与,历时7个月,最终评出6个“综合类”奖项和5个“专项类”奖项。市住房城乡建设局相关负责人表示,本次竞赛成果将为广州探索“留、改、拆”并举的改造新模式提供重要参考。

设计竞赛吸引多家国内外顶尖设计单位参与,包括SOM设计事务所、德国ISA意厦国际设计集团、墨菲西斯建筑事务所、中国建筑上海设计研究院有限公司、深圳市建筑设计研究总院有限公司及本地多家知名设计公司。
竞赛方案全面响应城中村改造“6+1”核心要求(“四好”建设、“平急两用”公共基础设施建设、新型建筑工业化建设、绿色建筑建设、市政管线和综合管廊建设、建筑废弃物再利用、城中村改造与保障性住房相融合),各参赛单位在文化传承、绿色低碳、智慧运营等方面紧密结合规划引领、技术创新和民生需求,创新产学研融合新模式,为城中村改造提供了优质范本。
设计竞赛采用“市区联动、分级优选”模式,各区共遴选出11个优胜方案进入市级评审。9月15日,设计竞赛专家评审会圆满举行,评审会由三位全国勘察大师、两位住建部专委会专家领衔组成专家组,经现场汇报、专家提问、集中评议和多轮投票等环节,从规划引领、“四好”建设、生态保护、文化传承、经济活化等多维度进行综合评审,最终评选出11个奖项。
评审专家表示,获奖方案切实回应了新市民、青年群体对宜居、韧性、智慧社区的需求,实现政府主导、公众参与、社会运营的多元共赢。
方案按“活化为主、拆整结合”更新模式,原址保护80余处历史文化资源,以绣花功夫点状更新68栋影响古村风貌建筑,复原30亩历史风水塘,重塑“金带环绕”“蟹游于水”的千年古村风貌。结合空铁枢纽发展文化旅游、研学教育、创意设计等功能,营建广府文化活态博物馆,打造湾区微度假目的地。


综合类一等奖、专项类文化传承奖——花都区三华村城中村改造项目综合设计方案
规划以“世界城央水岸先锋、岭南人文社区典范、花城时尚科技标杆”为愿景,构建文化、数字、绿色经济三轮驱动的特色产业体系。同时,打破海珠湖公园边界,形成全域蓝绿生境,并以一塔镇领三涌、一湾焕活湖岸,打造环湖五瓣簇心的生态空间结构。

综合类二等奖、专项类生态保护奖——新中轴海珠片区(东风村、三滘村)城中村改造项目综合设计方案
方案最大化利用场地的枢纽、生态、人文等资源,叠加产业空间功能,延伸城市功能复合性,并设计可弹性适配时尚全生态发展需求的模块化办公产品,为整租运营提供多元空间支撑,提供稳定的收入来源,以及更好地适应市场需求。

综合类二等奖、专项类城市运营奖——白云区罗冲围片区(松溪片区、潭村片区)城中村改造项目综合设计方案
项目以“无界彩链·自在瑶台”为核心理念,构建城市级“未来多彩共享带”以激活社区活力、引领产业升级;践行“四好引领,匠心筑城”目标,将“四好”建设要求深度融入项目肌理,致力于打造宜居宜业的好房子、好社区。

综合类三等奖、专项类“四好”建设奖——越秀区瑶台村城中村改造项目综合设计方案
坑口村城中村改造项目依托广佛交汇的区位优势,通过旧村、旧厂、旧城的更新,将历史遗产和在地文化融入社区愿景,打造融合水秀公园城、旧村新生机、总部消费极和花城新客厅的乐创聚龙湾,宜居新坑口。

综合类三等奖——荔湾区坑口村城中村改造项目综合设计方案
方案从城中村既有肌理出发,通过环五山创新策源区空间系统提质增效,以“筑心-立环-通廊-联网-布产”的城市设计策略,托举创新核心,串联多元场域,打通转化路径,缝合公共生态,激活人城产研共同迸发的创造力。

综合类三等奖——天河区元岗、长湴村城中村改造项目综合设计方案
规划以田园、河涌、湿地等生态要素为基础,传承岭南水乡洲岛基因,通过江湾田园生态洼地、滨水调蓄绿廊、海绵公园、组团雨水花园等四级设施构建弹性海绵生态系统;在社区建设、建筑设计、管网布局中运用生态手段,构建绿色低碳智慧科技新场景。

专项类韧性城市奖——番禺区柏堂村城中村改造项目综合设计方案
市民可通过“广州市住房和城乡建设局”“广州市城市更新协会”微信公众号了解设计竞赛详情。
来源:广州日报
新闻推荐